Pasar al contenido principal
Bolivia


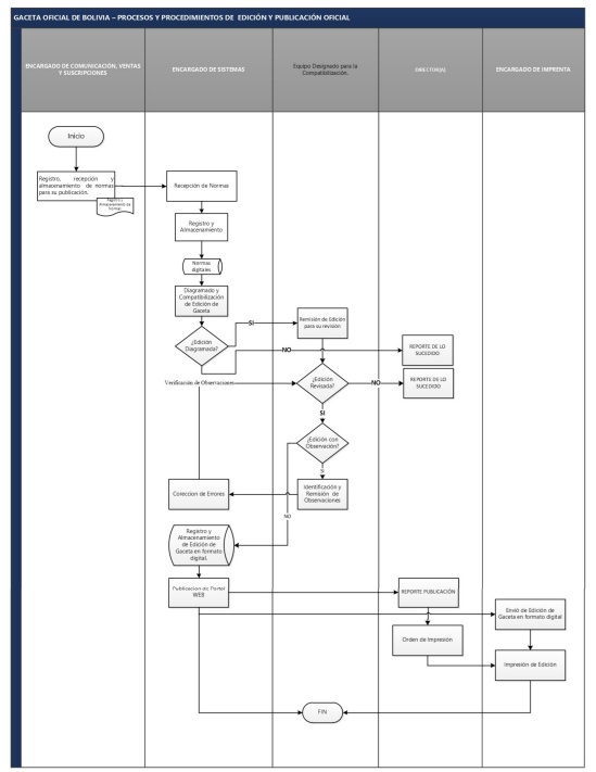
Flujo de Procesos






Nuestras Publicaciones




     
Gaceta Oficial del Estado Plurinacional de Bolivia
Contáctanos: info_gob@gacetaoficialdebolivia.gob.bo
Derechos Reservados © 2025
Teléfono: (591-2) 2147937
Dirección: Calle Mercado Nº 1121, Edificio Guerrero - Planta Baja